本指導原則是對一次性使用心電電極產品的一般要求,申請人應依據具體產品的特性對注冊申報資料的內容進行充實和細化。申請人還應依據具體產品的特性確定其中的具體內容是否適用,若不適用,需具體闡述其理由及相應的科學依據。
本指導原則是對一次性使用心電電極產品的一般要求,申請人應依據具體產品的特性對注冊申報資料的內容進行充實和細化。申請人還應依據具體產品的特性確定其中的具體內容是否適用,若不適用,需具體闡述其理由及相應的科學依據。
本指導原則是對申請人和審查人員的指導性文件,但不包括注冊審批所涉及的行政事項,亦不作為法規強制執行,如果有能夠滿足相關法規要求的其他方法,也可以采用,但是需要提供詳細的研究資料和驗證資料。應在遵循相關法規的前提下使用本指導原則。
本指導原則是在現行法規和標準體系以及當前認知水平下制定的,隨著法規和標準的不斷完善,以及科學技術的不斷發展,本指導原則相關內容也將進行適時的調整。
一、適用范圍
本指導原則的適用范圍為《醫療器械分類目錄》(國藥監械〔2002〕302號)中第Ⅱ類一次性使用心電電極產品,分類代號為6821。一次性使用心電電極系統是心電圖采集設備附件,由傳感元件和電解質組成,帶或不帶連接導線,適用于心電信號測量和監測。電極由基襯材料、導電膏、電極扣等組成。基襯材料采用透氣紙、水刺布、無紡布、發泡紙、棉布或PE等加涂醫用壓敏膠制成,形狀可分為圓形、橢圓形、方形等,尺寸可分為若干規格。
本指導原則不適用于活性電極、針狀電極、可重復使用(非一次性使用)電極、用于傳遞能量的電極和主要設計用來測量心電以外的生理信號的電極(例如:用于呼吸暫停監護中非心電用途的電極,如電阻描跡)。
二、技術審查要點
(一)產品名稱要求
一次性使用心電電極產品的命名應采用《醫療器械分類目錄》(國藥監械〔2002〕302號)或國家標準、行業標準中的通用名稱。
(二)產品的結構和組成
一次性使用心電電極產品按結構和連接方式可分為扣式、膜式、線纜式等。

(三)產品工作原理/作用機理
一次性使用心電電極產品利用放置于人體皮膚表面的電極,感知人體體表的生理電信號,適用于心電圖設備的信號采集。
(四)注冊單元劃分的原則和實例
醫療器械注冊單元原則上以產品的技術原理、結構組成、性能指標和適用范圍為劃分依據。例如扣式、膜式、線纜式應分成不同注冊單元進行注冊。
例如:
無菌和非無菌電極應分別作為獨立的注冊單元;
涂層不同的產品可以作為同一注冊單元。
(五)產品適用的相關標準

上述標準包括了產品技術要求中經常涉及的標準。某些企業還會根據自身產品的特點引用一些行業外標準和較為特殊的標準。
產品適用標準的引用應注意以下兩點:1)引用標準的齊全性和適用性。編寫產品技術要求時應引用相關適用的國家標準、行業標準,應注意標準編號、標準名稱是否完整規范,年代號是否有效;2)合理的引用標準方式。對于適用的強制性標準,產品技術要求中應明確全面執行相關標準,無須引用具體條款。對于推薦性標準,建議在產品技術要求直接引用相關標準及條款號,無須復述標準原文內容。
如有新版強制性國家標準、行業標準發布實施,產品性能指標等要求應執行最新版本的國家標準、行業標準。
(六)產品的適用范圍/預期用途、禁忌癥
一次性使用心電電極產品的適用范圍為:適用于心電信號測量和監測。
禁忌癥:皮膚破損、對材質過敏者。
(七)產品的主要風險及研究要求
1.風險分析方法
(1)風險的判定及分析中,要考慮合理的可預見的情況,包括:正常使用條件和非正常使用條件。
(2)風險判定及分析應包括:對于患者、操作者和環境的危害。
(3)產品每項危害產生的傷害和侵害的定量或定性的風險評估。
(4)風險形成的初始原因應包括:人為因素(包括不合理的操作)、產品結構的危害、原材料危害、綜合危害和環境條件。
(5)風險判定及分析考慮的問題包括:產品原材料生物學危害;產品質量是否會導致使用中出現不正常結果;操作信息(包括警示性語言、注意事項以及使用方法)的準確性等。
2.風險分析清單
一次性使用心電電極產品的風險管理報告應符合YY/T 0316—2016《醫療器械 風險管理對醫療器械的應用》的有關要求,審查要點包括:
(1)產品定性定量分析是否準確(依據YY/T 0316—2016《醫療器械 風險管理對醫療器械的應用》附錄C)。
(2)危害分析是否全面(依據YY/T 0316—2016《醫療器械 風險管理對醫療器械的應用》附錄E)。
(3)風險可接收準則。
(4)產品風險評估。降低風險的措施及采取措施后風險的可接受程度,是否有新的風險產生。
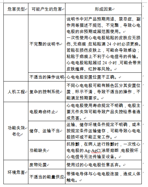
根據YY/T 0316—2016《醫療器械 風險管理對醫療器械的應用》附錄E對“一次性使用心電電極”已知或可預見的風險進行判定,產品在進行風險分析時至少應包括以下的主要危害,企業還應根據自身產品特點確定其他危害。針對產品的各項風險,企業應采取應對措施,確保風險降到可接受的程度。


3.產品性能研究
應當提供產品性能研究資料以及產品技術要求的研究和編制說明,包括功能性、安全性指標以及與質量控制相關的其他指標的確定依據,所采用的標準或方法、采用原因及理論基礎。
(1)電極扣:材質通常有金屬和碳素纖維兩種,電極扣和感應片全部經過鍍銀/氯化銀處理。
膜式:涂布在基材上的Ag-AgCl材料的厚度必須達到企業規定的要求。
線纜式:電極的導線兩端應連接牢固,且導電性能良好。
(2)導電膏:導電膏面積越大,氯離子越多,電信號傳導越好,但是需考慮氯離子過多會影響生物學指標。
(3)持粘性:企業在進行產品的持粘性驗證時需考慮在惡劣情形下(例如人體容易出汗,人體劇烈運動)的驗證,同時還需考慮粘貼物殘留的控制要求。
4.生物相容性研究
應對成品(主要考慮與患者和使用者直接或間接接觸的材料)的生物相容性進行評價。生物相容性評價研究資料應當包括:生物相容性評價的依據和方法,產品所用材料的描述及與人體接觸的性質,實施或豁免生物學試驗的理由和論證,對于現有數據或試驗結果的評價。
一次性使用心電電極產品在使用中需直接接觸患者皮膚,因此需對產品進行生物相容性評價。生物相容性評價根據GB/T 16886.1—2011《醫療器械生物學評價 第1部分:風險管理過程中的評價與試驗》標準進行。
生物學評價過程中應當注重運用已有信息(包括材料、文獻資料、體外和體內試驗數據、臨床經驗),當生物學評價確定需要進行生物學試驗時,應當由國家食品藥品監督管理總局認可的,并具有相應生物學試驗資質的醫療器械檢驗機構進行。
一次性使用心電電極生物相容性要求應至少符合以下要求:細胞毒性不大于2級;應無遲發型超敏反應;皮膚刺激應不大于1級。
5.滅菌/微生物控制工藝研究
(1)生產企業滅菌:應明確滅菌工藝(方法和參數)和無菌保證水平(SAL),并提供滅菌確認報告。
(2)終端用戶滅菌:應當明確推薦的滅菌工藝(方法和參數)及所推薦的滅菌方法確定的依據。
(3)殘留毒性:如采用環氧乙烷滅菌,應當明確殘留物信息及采取的處理方法,并提供研究資料,企業需提供保證產品出廠時環氧乙烷殘留量不得大于10μg/g的處理方法。
(4)微生物控制:環境控制要求,生產過程控制要求
6.有效期和包裝研究
(1)有效期的確定:應當提供產品有效期的驗證報告。
(2)包裝及包裝完整性:在宣稱的有效期內以及運輸儲存條件下,保持包裝完整性的依據。①小包裝(例如3或6只裝,一次性用完),企業需考慮產品性能和包裝性能在有效期內的驗證;②大包裝,考慮到開袋過程,導電膏會發生干結或者從電極上脫落,企業需規定開袋后多少天內使用,并通過產品性能的驗證來保證。
(八)產品技術要求應包括的主要性能指標
本條款給出一次性使用心電電極產品需要滿足的主要技術指標,其他技術指標企業可參考相應的國家標準、行業標準,根據企業自身產品的技術特點制定相應的要求,但不得低于相關強制性國家標準、行業標準的有關要求。如有不適用條款(包括國家標準、行業標準要求),企業在研究資料的產品性能研究中必須說明理由。
企業制定產品技術要求,則標準中應明確規格/型號的劃分、產品的結構組成等內容,且性能指標應能滿足以下要求:
1.型號/規格及其劃分說明
2.性能指標
2.1外觀:應整齊、清潔,無異物。
2.2尺寸:電極尺寸(外徑或高度、寬度),線纜長度(線纜式心電電極適用):由生產企業根據實際產品具體編寫。
2.3電極導線兩段連接處牢固度(線纜式心電電極適用):由生產企業根據實際產品具體編寫。
2.4電氣性能
2.4.1交流阻抗
至少12對膠對膠連接的心電電極對,在10Hz、不超過100μA(峰-峰)的外加電流下,其阻抗平均值應不超過2kΩ。每一單獨的膠對膠連接的心電電極對的阻抗應不超過3kΩ。
2.4.2直流失調電壓
一對膠對膠連接的心電電極對經1min的穩定期后,出現的失調電壓應不大于100mV。
2.4.3復合失調不穩定性和內部噪聲
一對膠對膠連接的心電電極對經1min的穩定期后,在0.5Hz—100Hz的頻帶(一階頻響)下產生的電壓,在隨后5min內應不大于150μV(峰-峰)。
2.4.4除顫過載恢復
充電至200V的10μF電容器,通過心電電極對與阻值為100Ω的電阻串聯的回路放電,在電容器開始放電后的第5s,膠對膠連接的心電電極對的極化電動勢的絕對值不超過100mV;在此后的30s內,剩余極化電動勢的變化率不大于±1mV/s。在按本要求進行上述實驗后,心電電極對的10Hz交流阻抗應不大于3kΩ。
2.4.5偏置電流耐受度
給膠對膠連接的心電電極對施加200nA直流電流,持續時間為制造商推薦的心電電極臨床使用時間,在整個持續時間內觀測的心電電極對兩端的電壓變化不大于100mV。在任何情況下,持續時間不應小于8h。
2.4.6預連接導線的安全性
有預連接(永久性連接)導線的電極應被制造成用于連接儀器主干電纜的導線連接器不會觸及地面及其他可能危險的電壓。尤其是,該連接器應制造得可以防止插入網電源插座或可拆卸的電源線。
2.4.7預連接導線阻抗(線纜式):導線的直流阻抗由企業自定。
2.5微生物性能
2.5.1生產企業滅菌產品應滿足:經確認過的滅菌過程后應無菌。
2.5.2終端用戶滅菌產品應滿足:初始污染菌≤100cfu/件次或重量(g),不得檢出致病菌。
2.5.3微生物控制產品應滿足:細菌菌落總數≤200cfu/g,真菌菌落總數≤100cfu/g,并不得檢出大腸菌群和致病性化膿菌。
2.6化學性能
環氧乙烷殘留量(若采用環氧乙烷滅菌):不得大于10μg/g。
3.檢驗方法:應根據技術性能指標設定,檢驗方法一般應采用已頒布的標準試驗方法。
(九)同一注冊單元中典型產品的確定原則和實例
同一注冊單元內的檢驗產品應是可代表本注冊單元內其他產品安全性和有效性的典型產品。
原材料不同的產品須分別檢驗;原材料相同但產品結構組成不同,應當檢驗結構最復雜、能夠覆蓋其他型號的產品。
(十)產品生產制造相關要求
應當明確產品生產工藝,注明關鍵工序和特殊過程,可采用流程圖的形式,并說明其過程控制點。
1.外扣和內扣鉚合牢固度控制:對于生產過程中電極扣鉚合的過程需定期進行成品檢測,并調整鉚合設備。
膜式的涂層工序控制:Ag-AgCl涂層應在企業規定的范圍內。采用千分卡尺測量涂層的厚度。
線纜式的工序控制:測量導線與導線兩端連接處的導電性能。
2.導電膏:目前存在企業自己配制和直接外購成品兩種情況。
(1)對于自己配制的成品,需進行外觀、導電性能(例如交流阻抗,直流失調電壓,復合失調不穩定性和內部噪聲)測試;
(2)對于直接外購的成品,同樣需進行外觀、導電性能的進貨檢驗,保證原材料的質量,同時需對導電膏的儲存條件(溫度、濕度、光照等)進行規定和控制。
3.微生物控制
(1)無菌產品:對于以無菌狀態提供的一次性使用心電電極產品,企業需按照《關于發布醫療器械生產質量管理規范附錄無菌醫療器械的公告》(國家食品藥品監督管理總局公告2015年第101號)的要求對生產環境和包裝封口進行確認和控制。
(2)微生物控制產品:對于以微生物控制狀態提供的一次性使用心電電極產品,企業需按照GB 15979—2002《一次性使用衛生用品衛生標準》對原材料衛生要求,生產環境與過程衛生要求和人員要求進行規定和控制。
(十一)產品的臨床評價細化要求
根據《關于發布免于進行臨床試驗的第二類醫療器械目錄的通告》(國家食品藥品監督管理總局通告2014年第12號),“產品名稱:一次性使用心電電極,分類編碼:6821”包含在免于進行臨床試驗的第二類醫療器械目錄中,注冊申請人需按照《關于醫療器械(含體外診斷試劑)注冊申報有關問題的公告》(國家食品藥品監督管理總局公告2014年第129號)和《關于發布醫療器械臨床評價技術指導原則的通告》(國家食品藥品監督管理總局通告2015年第14號)的要求提交臨床評價資料。
(十二)產品的不良事件歷史記錄
根據前人文獻研究,一次性使用心電電極粘貼皮膚后,存在多例患者局部皮膚出現發紅、發癢、皮疹、表皮破損等的不良事件,導致患者治療過程的不舒適感。制造商應積極收集并全面分析上報一次性使用心電電極相關可疑不良事件,有益于最大限度地控制醫療器械潛在風險,促進產品技術更新,保證產品安全有效地使用。
(十三)產品說明書和標簽要求
一次性使用心電電極產品的說明書和標簽應符合《醫療器械說明書和標簽管理規定》(國家食品藥品監督管理總局令第6號)和YY/T 0466.1—2009《醫療器械 用于醫療器械標簽、標記和提供信息的符號 第1部分:通用要求》中的相關要求。說明書、標簽的內容應當真實、完整、科學,并與產品特性相一致,文字內容必須使用中文,可以附加其他語種。說明書、標簽、包裝標識中的文字、符號、圖形、表格、數據等應相互一致,并符合相關標準和規范要求。
1.一次性使用心電電極與心電監測設備配合使用,在使用過程中應考慮以下注意事項:
1.1一次性使用心電電極使用前請檢查失效期,若為無菌一次性使用產品,則包裝破損,嚴禁使用;
1.2一次性使用心電電極不得粘貼在皮膚破損部位;
1.3一次性使用心電電極電纜應避免與其他導線接觸。
2.使用說明書應包含下列主要內容:
2.1產品名稱、型號、規格;
2.2注冊人的名稱、住所、聯系方式及售后服務單位;
2.3生產企業名稱、住所、生產地址、聯系方式及生產許可證編號,委托生產的還應當標準受托企業的名稱、住所、生產地址、生產許可證編號;
2.4醫療器械注冊證編號;
2.5產品技術要求的編號;
2.6產品的性能、結構組成或者成分、適用范圍;
2.7禁忌癥、注意事項、警示(例如:粘貼本產品時不能接受X射線成像、磁共振成像檢查)以及提示的內容;
2.8使用說明或者圖示,例如:
(1)在粘貼電極之前,應先清潔電極粘貼部位皮膚,去除皮膚表面多余油脂,如粘貼部位毛發過長,應先剪去長毛發;
(2)為了得到最好的描記曲線,可先用皮膚打磨砂片,對局部皮膚進行打磨;
(3)從包裝袋中取出電極,避免觸及粘膠表面。
2.9產品的儲存、運輸條件、方法;
2.10生產日期、使用期限或者失效日期;
2.11醫療器械標簽所用的圖形、符號、縮寫等內容的解釋;
2.12說明書的編制或者修訂日期;
2.13一次性使用產品應當注明“一次性使用”字樣或者符號,已滅菌產品應當注明滅菌方式以及滅菌包裝損壞后的處理方法。
3.標簽至少應包括以下信息:
3.1產品名稱、型號、規格;
3.2注冊人的名稱、住所、聯系方式及售后服務單位;
3.3醫療器械注冊證編號;
3.4生產企業名稱、住所、生產地址、聯系方式及生產許可證編號,委托生產的還應當標準受托企業的名稱、住所、生產地址、生產許可證編號;
3.5聲明有效期,在此有效期后,不能保證電極與本技術要求相符合(例如:“有效期至_______”)和批號,或聲明生產日期,有效期和批號;
3.6合適的預防措施和警告,包括電極的使用期限和關于電極包裝應在使用時才打開或者打開后多少天內使用的警告;
3.7合適的適用說明書,包括對皮膚的處理程序,如果電極式未預置膠的,還應包括電極的準備(例如膠的類型和用膠的數量);
3.8有關貯存要求的說明;
3.9一次性使用產品應當注明“一次性使用”字樣或者符號,已滅菌產品應當注明滅菌方式以及滅菌包裝損壞后的處理方法。
三、審查關注點
(一)產品技術要求
一次性使用心電電極產品技術要求編寫的規范性,引用標準的適用性、準確性。
(二)產品研究資料和生產制造相關要求
一次性使用心電電極產品的質量控制要求,主要包括原材料和生產工藝。制造商應對產品的原材料進行控制,明確材料的來源及質量要求,材料應具有相對穩定的生產工藝及供貨來源以保證產品的質量。
生產工藝:扣式的傳感器的鉚合工藝(鉚合力);鉚合完成后需要對電極進行導通測試(抽檢)。膜式的涂層工藝:涂層的厚度,完成涂層后進行涂層的厚度檢測(抽檢)。線纜式的導線與電極兩端連接后應作導通測試。
(三)產品說明書要求
說明書宣稱的產品結構、尺寸和其他技術指標應與產品技術要求及注冊檢驗報告一致。
(四)注冊檢驗的典型產品
注冊檢驗產品應能夠代表本注冊單元內其他產品安全性和有效性。